[ 중간고사 ]
4/24 10:00 시작
평균 종류별 특징, 계산하기
그래프 정의 & 언제 쓰이는지
이 파트 계산문제 (완벽히 하기)
확률 변수 : 확률로 결정되는 변수
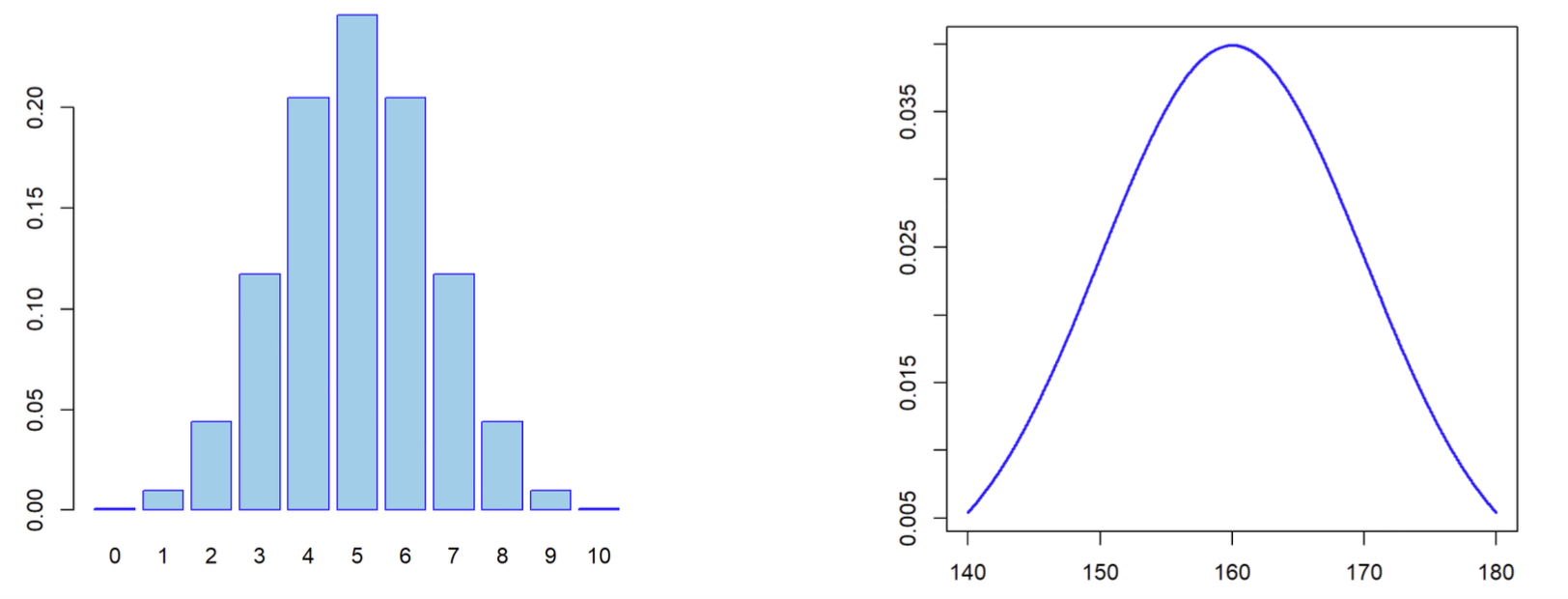
- 확률의 종류는 이산확률변수, 연속확률변수 이를 표현하는 것은 이산확률분포 연속확률분포
- 확률변수의 원소의 개수를 셀 수 있을 경우 이를 이산확률변수라고 한다.
- 예제) 동전던지기, 주사위던지기
- 확률변수의 원소의 개수를 셀 수 없을 경우 이를 연속확률변수라고 한다.
- 예제) 학교의 학생들의 키, 년도 지역별 강우량
확률 분포(probability distribution) : 표본 공간의 각 원소에 대응된 확률변수에 각각의 값을 가질 확률을 대응시킨 관계
- 표본 공간에서 얼마만큼의 질량을 가지고 있는가를 궁금함
- 이산인 경우 y축은 질량, 연속인 경우 y축은 밀도, 부피는 구간
- 확률변수 X에 대한 누적된 확률을 누적분포함수라고 한다.


확률 변수의 변수는 확률로 결정된다.
- 확률의 종류는 이산확률변수, 연속확률변수 이를 표현하는 것은 이산확률분포 연속확률분포
- 표본 공간에서 얼마만큼의 질량을 가지고 있는가를 궁금함
- 이산인 경우 y축은 질량, 연속인 경우 y축은 밀도, 부피는 구간



계산이 되는 데이터에 대해서 가능하다.
- 수치형 데이터에 주로 사용이 된다.
- [ 중심 극한의 정리 ] : 표본의 크기가 커질수록 모집단의 분포와 상관없이 정규분포에 가까워진다는 것을 의미한다.
- 표본의 크기는 30개 이상
- 표본의 크기는 평균의 샘플링 분포가 거의 정상이다.
- 모집단의 분산은 유한하고 알려져 있어야 한다.
- 표본 관측치는 독립적이어야 한다. → 하나의 관찰이 발생해도 다른 관찰의 발생에 영향을 미치지 않는다는 것을 의미한다.



자유도 : 매개변수를 추정하는 데 사용할 수 있는 독립적인 정보의 수를 반영한다.









[ 시험 출제 문제 ]


Z-score 표 [참고]


'머신러닝1 > 수업 필기' 카테고리의 다른 글
| 머신러닝1 필기 (7) (0) | 2024.06.08 |
|---|---|
| 머신러닝1 필기 (6) (0) | 2024.06.08 |
| 머신러닝1 필기 (4) (0) | 2024.04.17 |
| 머신러닝1 필기 (3) (0) | 2024.04.17 |
| 머신러닝1 필기 (2) (0) | 2024.04.17 |